本script為載入jquery核心使用,不影響頁面資訊瀏覽
社團法人高雄市身心障礙團體聯合總會

捐款專區

  • 劃撥帳號:4070282-1
    戶名:社團法人高雄市自閉症協進會
    協會line QR code
    協會line QR code
    協會FB粉專QR code
    協會FB粉專QR code
    第26屆 暑期自閉兒充電列車
    更多影片分享更多影片分享
:::* 瀏覽位置:首頁 > 最新消息
  • 字級選擇
  • 大
  • 中
  • 小

最新消息


115年自閉兒暑期充電列車開始報名了喔!!

  • 發佈日期:2026-04-22
  • 照片說明文字親愛的家長好:
    暑期即將到來,為了讓孩子在暑期中維持規律的生活作息,本會持續辦理充電列車夏令營活動,讓孩子們透過操作性訓練及戶外活動,提升生活自理能力與技能,另外,亦可透過參與社區適應融入社區生活,進而增加人際溝通與互動社交之能力。本活動依孩子年級分班,並以生活教育、技能才藝、體適能運動、休閒購物等訓練為主,跳脫制式教學模式,讓孩子們擁有一個快樂的暑假,帶著愉悅的心情迎接新學期來臨,歡迎大家報名!
    一、活動時間:自115年7月13日(一)起至8月14日(五)止,共五週,每週五天(週一至週五),9:00~16:30。
    二、活動地點:預定高雄市中正高級中學(高雄市苓雅區中正一路8號)。
    三、招生人數:預計30人,額滿為止。
    四、班別:(※依報名狀況調整班別)
    (1)小八班:招收國中一年級至高中職三年級自閉症者10-15名。
    (2)吉伊班:招收國小一年級至國小六年級自閉症者10-15名。
    五、報名日期:即日起,額滿為止。(逾期報名者恕不受理)
    六、報名專線:07-2367763#15林社工,傳真號碼:07-2363775
    Email:ks.autism@msa.hinet.net
    (以繳費先後順序確定名額;來電報名者先以後補處理)
    七、報名方式:(請注意)
    (一)填完報名表,需繳交活動費19,500元整(午餐、課程教材、冷氣費、保險費及講師費等,計16,500元;戶外教學活動費用之保險費、餐費、車資及門票費用,計3,000元)。115年度新加入會員者,活動費為20,500元整。(115年度開始招生以舊生為主,新生將暫列候補,如有缺額依序補上)
    (二)參加充電列車活動須為本會會員,請繳納會費至115年度(含)之會費。
    (三)線上報名方式,掃描線上報名條碼並完成匯款(請來電告知匯款末五碼),線上報名網址: https://forms.gle/dMtYhToqPMHQNkPC9
    (四)繳費方式:
    1.親至本會繳費報名
    2.匯款轉帳,匯款戶名:社團法人高雄市自閉症協進會
    匯款帳號:0780-871-000013(合作金庫代號006),匯款後請來電告知匯款後5碼(未提供者視為還未繳費,請多加注意!)
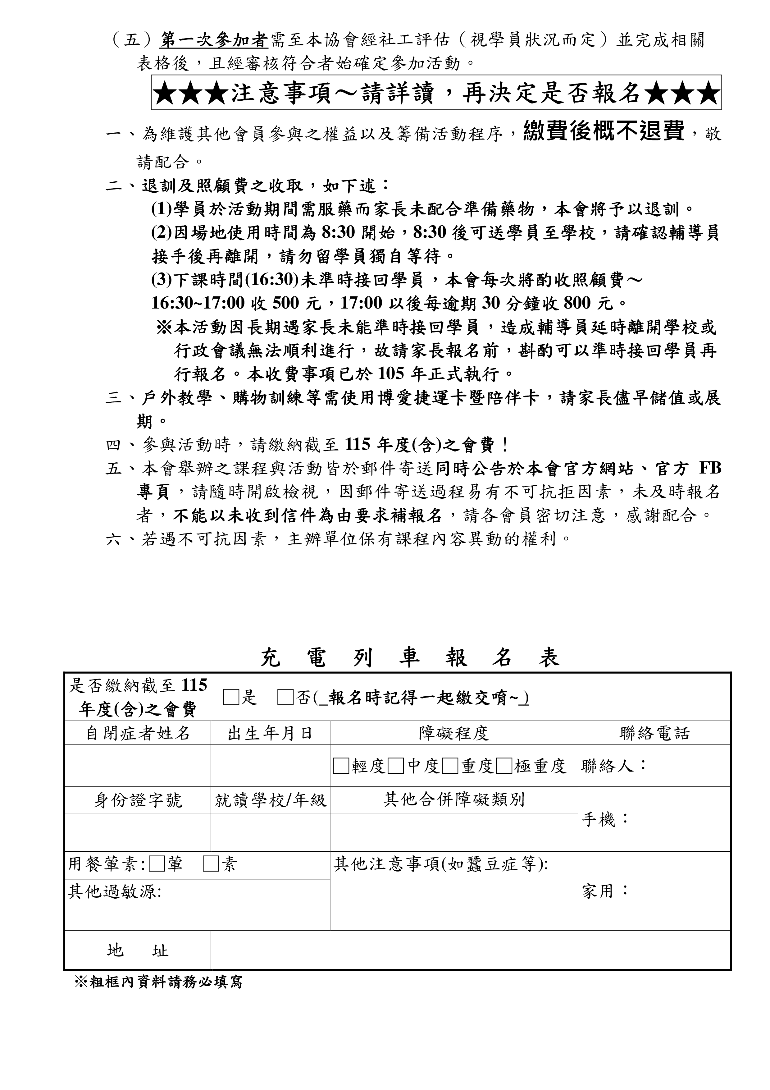
    (五)第一次參加者需至本協會經社工評估(視學員狀況而定)並完成相關表格後,且經審核符合者始確定參加活動。

    一、為維護其他會員參與之權益以及籌備活動程序,繳費後概不退費,敬請配合。
    二、退訓及照顧費之收取,如下述:
    (1)學員於活動期間需服藥而家長未配合準備藥物,本會將予以退訓。
    (2)因場地使用時間為8:30開始,8:30後可送學員至學校,請確認輔導員接手後再離開,請勿留學員獨自等待。
    (3)下課時間(16:30)未準時接回學員,本會每次將酌收照顧費~
    16:30~17:00收500元,17:00以後每逾期30分鐘收800元。
    ※本活動因長期遇家長未能準時接回學員,造成輔導員延時離開學校或
    行政會議無法順利進行,故請家長報名前,斟酌可以準時接回學員再
    行報名。本收費事項已於105年正式執行。
    三、戶外教學、購物訓練等需使用博愛捷運卡暨陪伴卡,請家長儘早儲值或展期。
    四、參與活動時,請繳納截至115年度(含)之會費!
    五、本會舉辦之課程與活動皆於郵件寄送同時公告於本會官方網站、官方FB專頁,請隨時開啟檢視,因郵件寄送過程易有不可抗拒因素,未及時報名者,不能以未收到信件為由要求補報名,請各會員密切注意,感謝配合。
    六、若遇不可抗因素,主辦單位保有課程內容異動的權利。


  • 分享
  • 相關附件:
  • *115學員招生簡章.pdf
    • 相關圖片:
      • 115學員招生簡章1.png115學員招生簡章1.p...
      • 充電報名連結.png充電報名連結.png
      • 115學員招生簡章2.png115學員招生簡章2.p...
*回上一頁 *到最上面